今天给大家整理了复试评分标准以及复试成绩评定表,大家可以参考一下,做到心中有数才能有条不紊。知道复试老师给分都是从哪几方面给的,这样才可以更有目的的去准备,同时注意提高自己的不足,在复试时注意各方面的表现,获取更好的分数。
一般来说,复试英语口语部分的评分会从准确性、连贯性、得体性这三个方面综合评分。下图是考研复试某高校的复试评分表,大家可以做个参考。
90分以上:能听懂提问,回答使用,词句准确,基本无错误;说话连贯,停顿自然;回答切题,使用词句具有多样化和贴切、自然的特点;
80~90分:基本能听懂提问,但不影响交流。说尚连贯,有不自然的停顿或较多非必要的重复;回答切题,所用词句和句子比较贴切,但略显单调;
60~70分:勉强听懂提问,使用词句错误较多,但是尚能表达思想;说话以句子片段为主,有些支离破碎的感觉;回答尚切题,所用词句和句子单调、死板;
60分以下:无法听懂提问且回答不能准确使用词句,支离破碎,无法根据问题作出合适的回答。


下面是部分高校的复试评分标准,也可以去目标院校学院官网去看看有没有这样的评分标准,根据分值大小去准备,利用复试前的这段时间再加强一下!
复试考核满分为100分。主要考查考生的专业素养、创新能力、外语水平、培养潜力、心理品质等方面的内容,通过考生递交的大学学习成绩单、毕业论文、科研成果、专家推荐信等补充材料,对考生既往学业、一贯表现、科研能力、综合素质和思想品德等情况的全面考查。
① 思想政治素质和品德考核、专业素养测试、外语听说能力、实践(实验)能力考核、综合素质评价等内容面试考核时间为每名考生不少于20分钟。
② 面试考核内容。面试考核包括考生自述、考生抽题、考生回答、专家提问、专家评分五个部分。
燕山大学的这份评分细则里包含三个部分:外语水平(也就是我们说的自我介绍);专业知识考查(专业课测试);培养潜力(综合能力测试)。
如果大家不知道英语口语部分如何入手准备,可以参考下燕山大学的评分标准,首先考生需要英语自我介绍 ,评委就考生籍贯、本科来源、家庭成员、兴趣爱好、专业方向、就业领域等问题进行外语提问,那么涉及到这些的英语相关词句,大家要做好准备,并且背熟到能够很自然、不卡壳、流畅的表达。如果考场提问到自己没有准备到的内容,灵活应变。
在专业知识方面,2020考研时没有笔试,专业课采用问答形式,考生抽签回答问题,关于专业综合能力,主要考察考生对本专业知识结构的把握和理解程度。
个人培养潜力综合能力从考生过往经历评分,包括考生的科研成果、社会实践、创新能力,综合能力根据考生的回答问题的表现,本科修业水平等等。
复试总成绩为240 分,每位考生复试时间30分钟。学院将使用网络平台抽序随机确定复试顺序。
复试内容:专业测试、综合测试、外语测试。
主要考核考生对本学科专业知识和应用技能的掌握程度,共100 分。专业测试实行题库随机抽题,每人限抽三题,可选择其中二题作答。




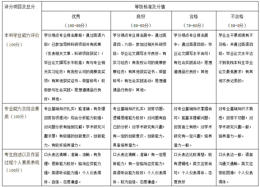
看完上面这些复试打分表,综合一下,复试考查的内容不外乎:本科阶段成绩/表现、英语听力/口语、专业素质和综合能力、个人品性/性格和综合能力等。
其中,分值占比最高的是专业素质和综合能力,在面试过程中你对本专业的理解,回答问题的广度和深度进行打分。英语口语不是复试的主要考察项目,英语口语考察部分大多占复试成绩的比例不是很高,30%都算多的了。
大家要注意今年依然有采取线上复试的可能,如果线上的话则可能取消笔试,用口试的方式代替。大家一定要注意在回答问题时首先要礼貌,不要“抬杠”,更不要表现不尊重面试老师。一方面考察专业知识,另一方面还会重点看考生的心理素质,不懂得变通、死板、情绪容易激动、或者其他比较极端的表现,导师选择学生比较怕这样的,因为读研需要一定的抗压能力,动不动就情绪激动,表现极端,老师也不敢要的。
结合上面的复试评分表,建议大家把一些考查的重点关键词写下来,然后对照着去准备,弥补不足。
阅读原文:https://mp.weixin.qq.com/s/tqnkRb8OQJDioM5kSdbLlg