MBA联考 > 新闻资讯
考研 |这些院校读研,“无需交学费”,真豪!
时 间:2022-08-30 11:07:20 阅读量:108


你敢相信,有些院校霸气官宣:只要你考上研究生,就能“免费”上!
虽然研究生与本科相比,学费会高一些,但是,研究生的奖励政策,可是很全面的。只要你考上,必定会得到一笔额外财富。
下面,我们就来看看是哪些院校,对研究生出手如此阔气,让研究生们免费学。
一、温州大学

报到注册时,无需携带学费,可将获得的学业奖学金(每人至少不低于8000元)直接抵扣学费。不仅如此,读研3年期间每年都有奖学金,均可直接抵扣学费!

图片

图片

二、武汉大学

《研究生奖助学金体系实施办法》,其基础学业奖学金金额为全额学费,并且100%覆盖。

图片

三、广东金融学院

一志愿报考并被录取的研究生,均免学费,同时根据本科院校层次,将发放5000-30000的奖励!

图片

还有些院校,奖学金全覆盖,只要考上研究生,就都有钱拿。

一、中南大学

中南大学新生奖学金全覆盖,其中推免生奖学金10000元/生,非推免生8000元/生。

图片

二、中南财经政法大学  

中南财经政法大学的学业奖学金分为一等奖12000元、二等奖8000元、三等奖4000元,加之国家助学金以及其他奖学金,足以抵扣学费~

图片

三、华东理工大学

华东理工大学的学业奖学金分三等,理工农医以及经管类:12000元/生、8000元/生、5000元/生。人文社科类:10000/生、6000元/生、3000元/生。

图片

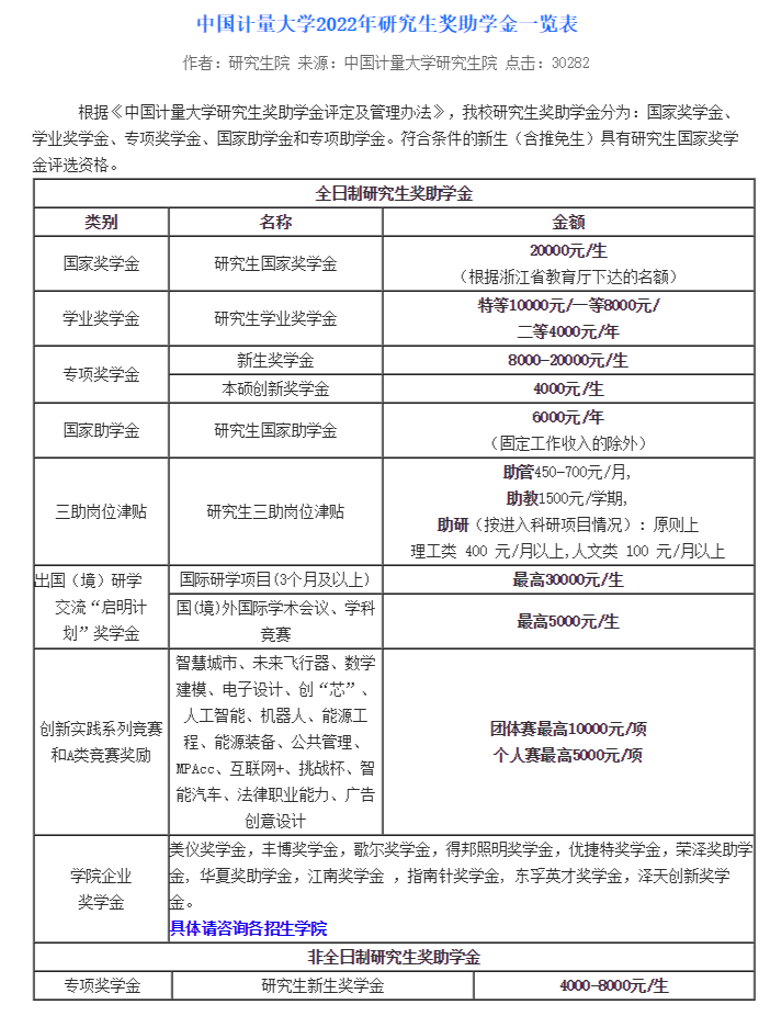
四、中国计量大学

图片

五、河海大学

根据《河海大学研究生奖助学金管理办法》,硕士研究生学业奖学金第一学年设特等、一等、二等、三等4个等级。


图片

六、南京工程学院

图片

这里只是列举了部分院校,大家可在院校的官网上进行查看。

既能提升学历,又不用花钱,两全其美,妙啊~图片

看到金灿灿的奖学金,看到免费上学的诱惑,大家,有动力学习了吧。

注:本文来源MBA网,版权作者所有,如有侵权,请联系删除谢谢。

阅读原文:https://mp.weixin.qq.com/s/zVEICU_ksB5HIQSfcx9zlQ

 
more >
more >
在线客服
热线电话
400-069-1985

微信公众账号