MBA联考 > 新闻资讯
考研 |MBA全日制与非全日制的7个区别
时 间:2022-06-06 15:57:51 阅读量:530
图片


随着就业压力的增大,企业招聘门槛的提升,个人职业规划以及对未来生活期望的增加,越来越多人选择通过考研来增加自身竞争力。

但有关考研的常识,你都知道吗?全日制研究生和非全日制研究生的区别,你都搞清楚了吗?

所周知,MBA是有全日制与非全日制两个报考方向的。但是,每年复习初期,考生们都会纠结于这个方向,不知道两者的区别,也不知道非全日制到底值不值得自己报考!

今天就和大家详细说一说全日制和非全日制的区别,让大家能更好地选择自己的考研之路。

图片

以下为具体介绍:

1、上课时间

全日制和普通研究生一样,周一至周五在校学习课程,固定时间上课,还有的院校会实行选课制,自己选择一周的哪些时间上课。可以申请宿舍。学习期间档案、户口调转到学校,在校期间不允许正式入职工作;

非全日制的上课形式比较多,大致可分两种,一个是每周末上课,一个是每月集中两次授课。

2、获得证书

参加全国联考录取的同学,不管是全日制学习的还是在职学习的,都有学历证与学位证。毕业证上看不出是在职学习还是脱产学习。

3、学费

一般来说,非全日制的比全日制的费用要高一些。

我们以2022年中国科学技术大学管理学院MBA项目的最新学费为例,非全日制MBA常规班学费为23万,非全日制MBA精英班学费为25万;全日制MBA中文班项目学费则为17万,全日制MBA国际班学费则为20万。

明显看出,非全日制的费用要比脱产的要高一些,但是,在职研究生有一个无形的优势人脉资源,可以提前拓展和利用,这一方面如果用单纯的金钱来换算的话是没法预估的。

另外,全日制研究生要放弃2到3年的工作收入,仅从单纯的经济收入来看,这个成本显然已经比在职研究生学费更高。

4、报考条件

一般情况下,MBA的全日制与非全日制的报考条件没有差别,毕业年限都是本科3年、硕博2年、大专5年你能报考全日制,就有资格报考非全日制。

5、学习年限

一般是非全日制比全日制长1~2个学期,但它们的基本学制是相同的,一般都是2年。

6、耗费成本

读MBA,我们也要了解它所花费的金钱成本。全日制MBA的学费一般会更少,且可以申请奖助学金,而非全日制则无此殊荣。

然而,我们还是认为全日制的金钱成本要大于非全日制的。因为就读MBA全日制,意味着有两年时间处于无收入状态,且要承担高额的学费。而非全日制虽然学费更贵,但同学们有工作,有收入,是可以承担的。

7、含金量

2016年,教育部下发了《关于统筹全日制和非全日制研究生管理工作的通知》,从2016年12月1日开始,全国研究生将正式按全日制和非全日制形式区分,非全日制和全日制研究生的学历学位证书具有同等法律地位和相同效力。

从证书上来看,政策改革前,非全日制MBA是单证,只有学位证而没有学历证,而政策改革后,无论是全日制还是非全日制最终都是颁发双证(研究生学历证书和硕士学位证书)。只是学历证书上学习方式一栏会标注全日制或非全日制,学位证书上两者相同、并无差异。

图片


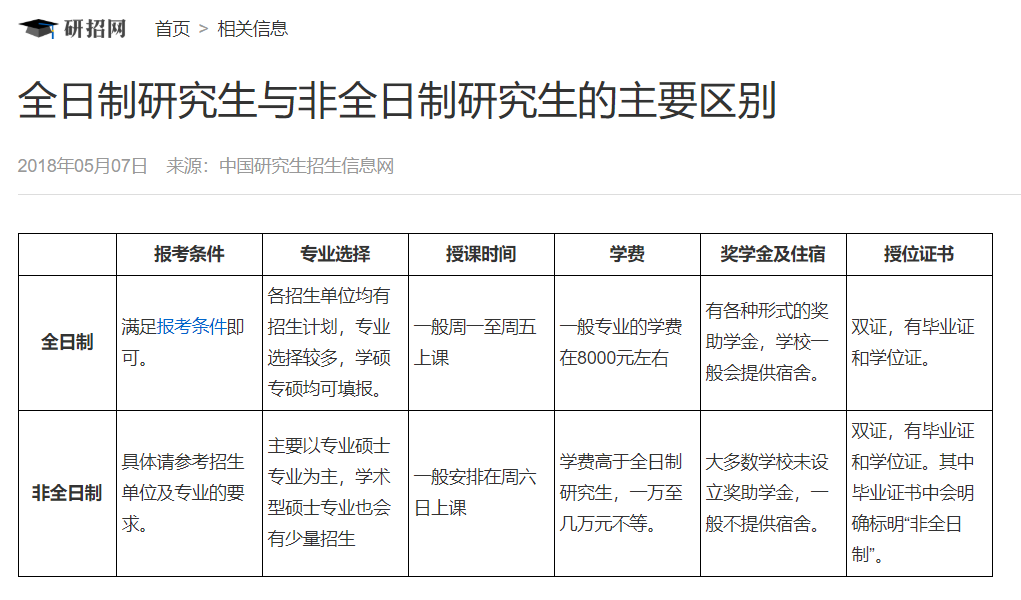
除以上分享外,还搜集到了研招网上的官方信息,根据研招网信息,全日制和非全日制研究生的区别如下:
图片

最后,想和大家说,对于全日制、非全日制的选择,没有人能够帮助你做决定,只有你自己才能做决定。不论你的分数如何,用积极的心态去面对。大家还是要结合自身情况,考虑自己的读研目的、未来规划、考取难度、家庭情况等因素来选择,不能一味跟风,只有适合自己的才是最好的。

阅读原文:https://mp.weixin.qq.com/s/DLii2MajjrGkrTf8qhAJFA

 
more >
more >
在线客服
热线电话
400-069-1985

微信公众账号